Mike McBike @ Home / FPGAs / Projekt Pong / Taktgenerator


{Pong Taktgenerator} Jedes Arcadeespiel fängt mit einem Systemtakt an. Der Systemtakt des Spiels entspricht in den wenigsten Fällen dem verfügbaren Quarztakt auf einem FPGA-Eval-Board. Daher muss hier erst einmal angepasst werden. Hier mal die professionelle Video-Verkabelung, damit es nachher auch ein gutes Bild gibt:

PONG!

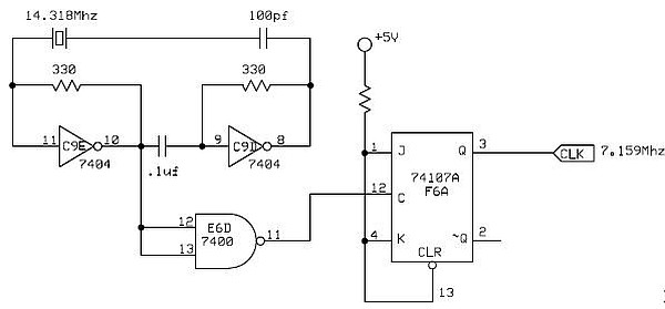
{Schaltplan lesen} das hier ist der Schaltplan des Taktgenerators des PONG-Spiels:

PONG!

Klar, 14,4 MHz haben wir nicht, dafür 27 MHz. Ein PLL wird uns eine Frequenz aus den 27MHz erzeugen, die unseren Wünschen am nächsten kommt. Gut, dass es dafür einen "Wizard" gibt, der das automatisch erzeugt:

PONG!

PONG!

Probehalber auf einen Ausgang gegeben und oszillografiert kann man das Ergebnis bewundern. Hier das Eingangssignal:

PONG!

Die 144 MHz sehen auf dem Ausgang nicht gut aus, aber die verlassen den FPGA ja auch nicht...

PONG!

DAS ist das gewünschte Ergebnis: saubere 14,4 MHz erzeugt aus 27 MHz:

PONG!


© 2013 - 2016 · W. Robel e-Mail senden