Mike McBike @ Home / Vectrex / xxx


{Vectrex Reparatur - eine Mahnung an die Bastler...} Mich erreichte wieder mal eine Vectrex - Symptome: Spiel läuft, aber als Bild gibt es nur einen unscheinbaren Punkt, der sich nicht bewegt... Schalter kann es nicht sein, der wurde schon repariert - Spannungen liegen alle an. Immerhin ist das Teil vorbildlich sauber!

Vectrex

Im Inneren verbirgt sich ein Anti-Brumm-Umbau mit separatem Audio-Kleinverstärker...

Vectrex

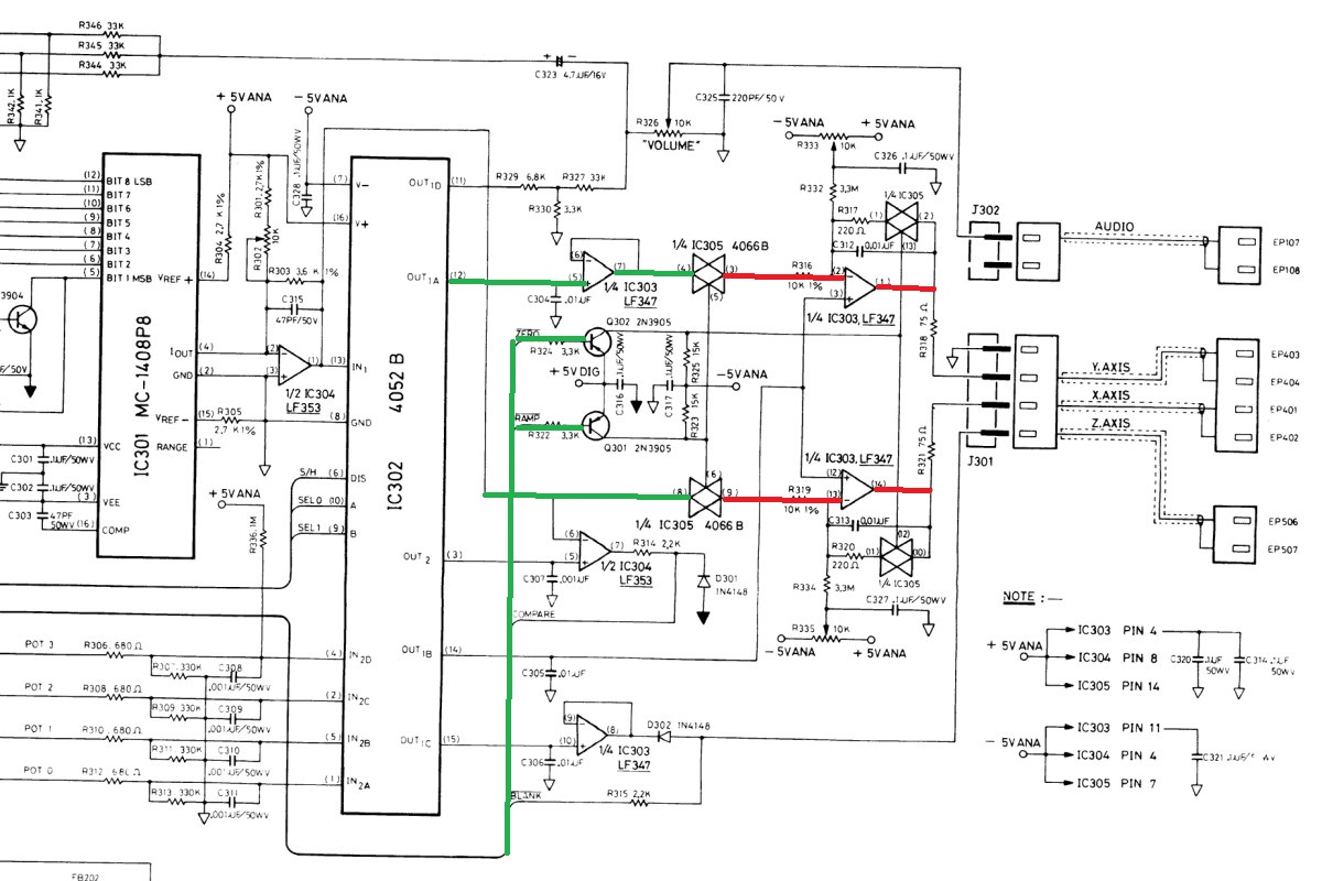
Die Spannungen am Netzteil stimmen tatsächlich alle. Der Schalter tut, die CPU werkelt, Ton ist gut, also muss der Fehler tiefer liegen. Da auch die Hochspannung läuft (Glühfaden und Bildpunkt erzählen mir dies), messe ich mal am DAC-Ausgang - also eher am Eingang des Analogschalters:

Vectrex

Das Bild ist richtig so, es ist deswegen noch kein richtiges Bild, weil die Integrierer erst danach kommen!

Vectrex

Beide Kanäle laufen:

Vectrex

Vor dem Analogschalter 4066 ist alles toll, danach ist alles Null... Der Steuereingang liegt fest auf -5V, obwohl die Ramp / Zero-Signale fleißig an den Transistoren anliegen...

Vectrex

Die Analogschalter sollen Signale von +5V bis -5V durchschalten - dazu benötigen sie eine Steuerspannung von +5V (auf) bis -5V (zu)... die -5V liegen über die beiden Widerstände fest an - die +5V werden über die beiden Transistoren bei Bedarf zugeschaltet. Hier nicht. Warum wohl?

Vectrex

Richtig: der Bastelversuch, den Audiverstärker mit 5V zu versorgen, hat an dieser Stelle schlicht die Leiterbahn von der Durchkontaktierung abgerissen. Erwähnte ich schon die schlechte Qualität der Vectrex-PCBs? Danach war natürlich für die 5V in Richtung Transistoren Ende.

Vectrex

Eine Drahtbrücke reicht:

Vectrex

Auf der Unterseite noch mal sauber verlöten - immerhin kommt man ohne Platinenausbau gerade noch so ran...

Vectrex

Und schon haben wir wieder ein gutes Bild.

Vectrex

Wir lernen: Verbesserungen führen bei der Vectrex oft zu bösen Überraschungen, wenn man nicht vorsichtig genug ist.

© 2013 - 2024 · W. Robel e-Mail senden