Mike McBike @ Home / Arcade Reps Teil 2 / Do! Run Run


{Fehlerbeschreibung} Zwei Do! Run Run Bootlegs mit schlechten Sockeln und Problemen bei den Inputs. Beide Bootlegs unterscheiden sich in der Soundstufe: das erste hat einen nachgerüsteten Verstärker on board, das zweite nicht. Außerdem unterscheiden sie sich im Stadium der Verbastelung an den Eingangsstufen für die Münzeingänge... Hier die erste Platine:

PCB 1 komplett

PCB 1 komplett

Und hier die zweite Platine ohne Leistungsverstärker:

PCB 2


{Fehlersuche} Das Bild macht zumindest mal keine Probleme, dafür funktioniert bei einer der beiden Kandidaten der Eingang für die Münzerkennung nicht. Als Besonderheit ist zu bemerken, dass es bei Do! Run Run an diesen Eingängen keine Pull-Ups auf der Platine gibt. Auf der einen Bootleg war ein Widerstand schon nachgerüstet, auf der anderen nicht, den musste ich erst auf dem Adapterstecker integrieren...

Screenshot

Screenshot

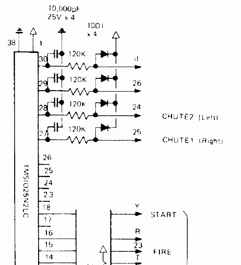
Und hier die Eingangsstufe:

Eingänge

Eingänge

Die Geschichte wird fortgesetzt...


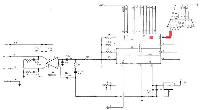
{Reparatur} Endlich geht es weiter! Nach langem Rumtesten - das Bild war bei beiden gut - fällt mir auf: bei der PCB mit Extra-Verstärker kommt kein Ton, wenn man eine Münze einwirft... Böse: der zuständige 76499 ist nicht stumm, nur der Münzsound geht nicht...

Do Run Run

Gottseidank habe ich den Vergleich mit einer funktionsfähigen Run Run: hier reagiert der OE# Eingang des 76499 auf das Coinen, bei der stummen Variante nicht. Da sich hier drei Z80 miteinander unterhalten (per Interrupt Request) - ist die Fehlersuche nicht trivial. Die Interruptsignale kommen gut am Sound-Z80 an...

Do Run Run

Mal die Sound-EPROMs vergleichen:

Do Run Run

Da herrscht wohl ganz massive digitale Demenz... Neu brennen und glücklich sein.

Do Run Run

Den professionellen Abstandshalter zwischen PCB und Verstärkerplatine kann ich euch übrigens nicht vorenthalten!

Do Run Run


© 2013 - 2023 · W. Robel e-Mail senden